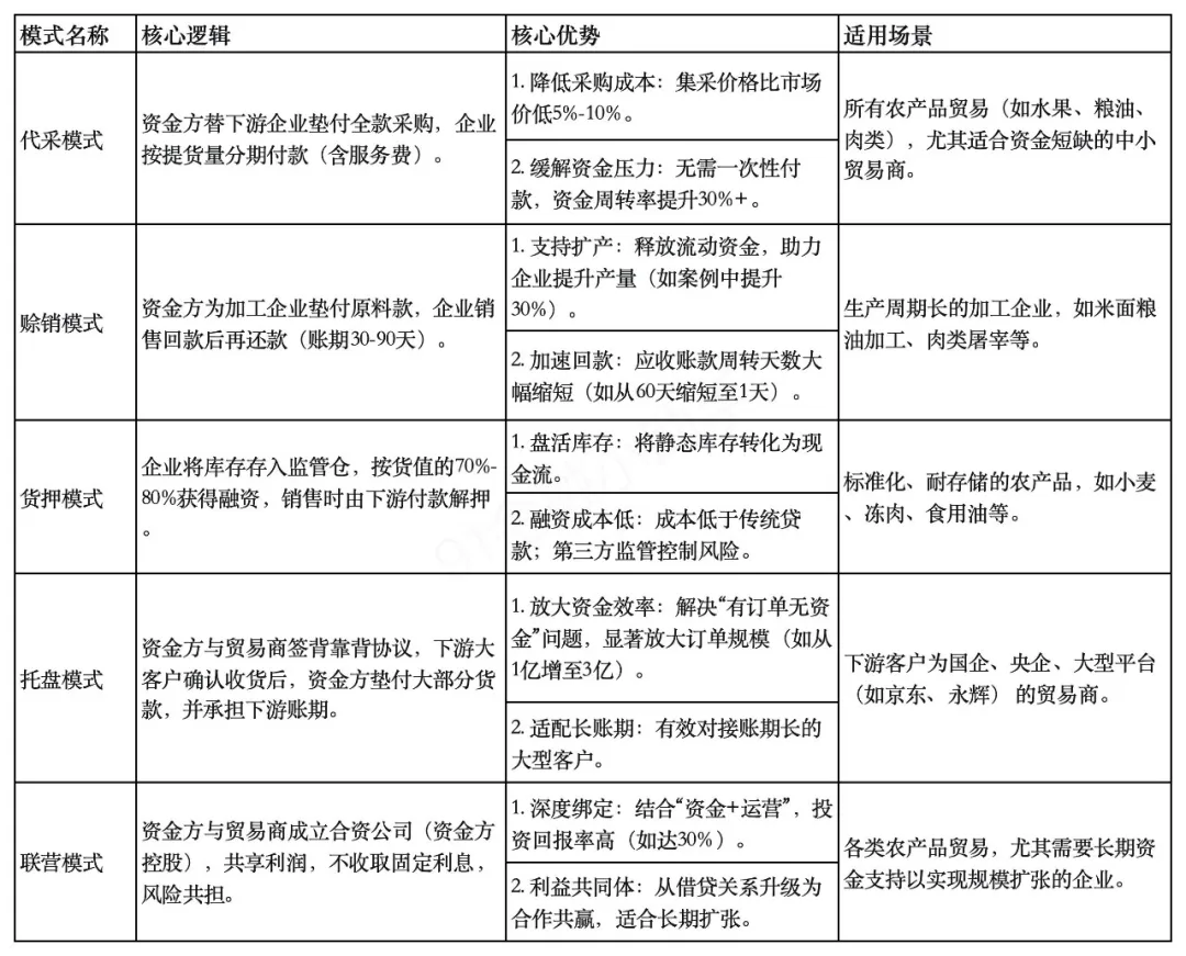
常见的五大农业供应链金融合作模式
供应链金融农副产品
代采控货
品类:玉米、小麦、稻米、大豆、豆油、菜籽油、棕榈油、白糖、咖啡、肉类、速冻食品、鸡蛋
额度:500万-3亿
利息:8%-12%
账期:1-3个月
模式:代采控货
要求:
1、无当前被执行、借款及金融合同纠纷
2、上下游有历史合作,四流证据齐全
3、允许资方直接嵌入贸易
4、上游是国企贸易商或真实生产企业
供应链金融农副产品 账期托盘 国外冻品、外贸冻品、进口水果 额度:500万-3亿 利息:8%-12% 账期:1-3个月 要求: 1、无当前被执行、借款及金融合同纠纷 2、上下游有历史合作,四流证据齐全 3、允许资方直接嵌入贸易 4、下游为大型商超或国企 供应链金融农副产品 账期托盘 品类:玉米、小麦、稻米、大豆、豆油、菜籽油、棕榈油、糖、咖啡、肉类、速冻食品、鸡蛋 额度:500万-3亿 利息:8%-12% 账期:最长可接受60天 要求: 1、无当前被执行、借款及金融合同纠纷 2、上下游有历史合作,四流证据齐全 3、允许资方直接嵌入贸易 4、下游为国央企上市公司或大型商超
北京总部:北京市西城区白广路11号
上海:上海市静安区南京西路818号长春藤运通大厦(818广场)1407室
天津:天津市南开区金融街中心A座19层1909室
西安:陕西省西安市碑林区南关正街88号长安国际中心E座805室
武汉:湖北省武汉市江汉区香港路阳光城央座1305室
客户服务热线:400-000-6191


